搜索
首页
新闻
通知公告
协会动态
赛事活动
顺义后沙峪半马
向上吧 北京” 2026迎新年北京垂直登高挑战赛 (丰台丽泽SOHO站)成功举办
泰康养老保险·2026“医”马当先迎新年健康跑圆满举办
科学运动
跑步知识
专业视频
科学防疫
志愿服务
精彩瞬间
活动现场
志愿者服务体系建设
协会党务
党组织
爱心公益
关于协会
权力机构
运营体系
组织架构
负责人
商务合作
您的位置:
首页
>
新闻
> 正文
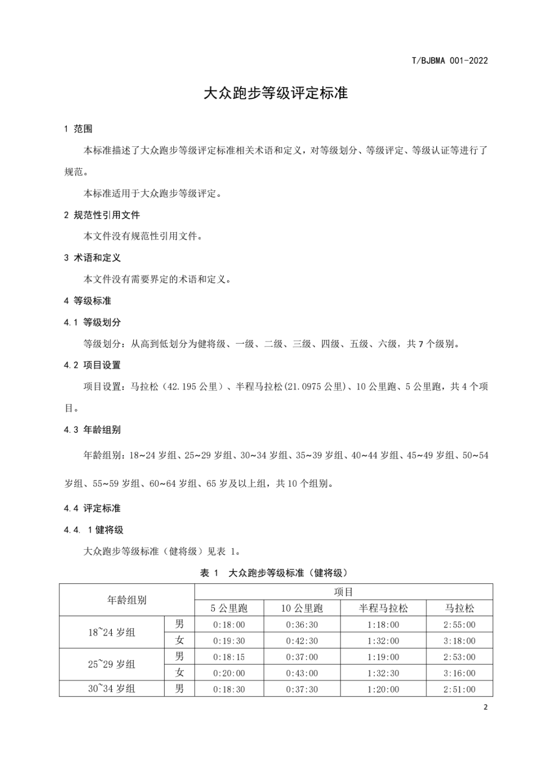
北京马拉松协会《大众跑步等级评定标准》修订稿发布
2022-02-23 16:24
管理员
次阅读
条评论
0
人
感动
0
人
路过
0
人
高兴
0
人
难过
0
人
搞笑
0
人
无聊
0
人
愤怒
0
人
同情
分享到:
上一条:
北京市体育局关于新型冠状病毒肺炎疫情三级应急响应期间体育健身场所开放和体育赛事活动组织工作的通知北京市体育局关于新型冠状病毒肺炎疫情三级应急响应期间体育健身场所开放和体育赛事活动组织工作的通知
2020-07-16
下一条:
15分钟运动圈与雷锋精神的交织
2022-03-10
相关新闻
北京马拉松协会《大众跑步等级评定标准》(T/BJBMA 001-2023)发布
2023-03-20
北京马拉松协会第一届理事会第六次会议召开
2020-07-15
速看!如何查询你的跑步等级
2022-06-07
“夜京城”2020北京线上马拉松赛 圆满结束
2020-07-15
名额有限!北京马拉松协会大众跑步教练认证北京站(初级)招募开启
2023-10-23
热度排行
1
速看!如何查询你的跑步等级
2
北京马拉松协会部门负责人简介
3
北京市马拉松协会章程
4
北京马拉松协会会费标准及管理办法
5
北京马拉松协会章程
6
教你一个赛后恢复秘招:冷热交替冷水浴
7
如何利用心率来指导跑步训练和比赛?
8
如何成为北京马拉松协会会员
9
第二届中国马拉松博览会全面启动 1月...
10
北京市第十六届运动会(群众组) 半程...
友情链接
中国田径协会
中国马拉松
北京马拉松赛事官方网站
北京市体育局
北京市体育总会
北京马拉松协会 版权所有
京ICP备18010522号